党的二十大报告指出:我们深入推进全面从严治党,坚持打铁必须自身硬,从制定和落实中央八项规定开局破题,提出和落实新时代党的建设总要求,以党的政治建设统领党的建设各项工作......
党的十八大以来,党中央直面党内存在的种种问题,从制定和执行中央八项规定破题,解决了新形势下作风建设抓什么怎么抓问题。


(2012年12月4日,中央政治局审议通过《十八届中央政治局关于改进工作作风、密切联系群众的八项规定》)
查处违反中央八项规定精神问题,正是纠正和整治形式主义、官僚主义、享乐主义和奢靡之风等“四风”问题的具体抓手。
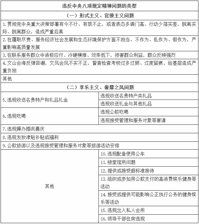
问题类型:

适用范围:
非中共党员领导干部也能认定为违反中央八项规定精神。非中共党员领导干部同样行使党和国家赋予的公权力,代表党和国家形象。从党管干部的角度出发,非中共党员领导干部也应遵守中央八项规定精神的要求。
问题清单:
01经费管理
1.严禁以各种名义突击花钱和滥发津贴、补贴、奖金、实物。
2.严禁用公款购买、印制、邮寄、赠送贺年卡、明信片、年历等物品。
3.严禁用公款购买赠送烟花爆竹、烟酒、花卉、食品等年货节礼(慰问困难群众职工不在此限)。
4.依法取得的各项收入必须纳入符合规定的单位账簿核算,严禁违规转移到机关所属工会、培训中心、服务中心等单位账户使用。
5.严禁超预算或无预算安排支出,严禁虚列支出、转移或者套取预算资金。
6.严格控制国内差旅费、因公临时出国费、公务接待费、公务用车购置及运行费、会议费、培训费等支出,年度预算执行中不予追加。
7.严格开支范围和标准,严格支出报销审核,不得报销任何超范围、超标准以及与相关公务活动无关的费用。
8.政府采购严格执行经费预算和资产配置标准,合理确定采购需求,不得超标准采购,不得超出办公需要采购服务。
9.严格执行政府采购程序,不得违反规定以任何方式和理由指定或者变相指定品牌、型号、产地。
02公务接待
10.严禁用公款大吃大喝或安排与公务无关的宴请;严禁用公款安排旅游、健身和高消费娱乐活动。
11.禁止异地部门间没有特别需要的一般性学习交流、考察调研,禁止违反规定到风景名胜区举办会议和活动。
12.对无公函的公务活动不予接待,严禁将非公务活动纳入接待范围。
13.不得用公款报销或者支付应由个人负担的费用;不得要求将休假、探亲、旅游等活动纳入国内公务接待范围。
14.不得在机场、车站、码头和辖区边界组织迎送活动,不得跨地区迎送,不得张贴悬挂标语横幅,不得安排群众迎送,不得铺设迎宾地毯。
15.住宿用房以标准间为主,接待省部级干部可以安排普通套间,不得额外配发洗漱用品。
16.接待对象应当按照规定标准自行用餐,接待单位可以安排工作餐一次。接待对象在10人以内的,陪餐人数不得超过3人;超过10人的,不得超过接待对象人数的三分之一。
17.工作餐应当供应家常菜,不得提供鱼翅、燕窝等高档菜肴和用野生保护动物制作的菜肴,不得提供香烟和高档酒水,不得使用私人会所、高消费餐饮场所。
18.国内公务接待的出行活动应当安排集中乘车,合理使用车型,严格控制随行车辆。
19.公务接待费用应当全部纳入预算管理,单独列示。
20.禁止在接待费中列支应当由接待对象承担的差旅、会议、培训等费用,禁止以举办会议、培训为名列支、转移、隐匿接待费开支;禁止向下级单位及其他单位、企业、个人转嫁接待费用,禁止在非税收入中坐支接待费用;禁止借公务接待名义列支其他支出。
21.接待单位不得超标准接待;县级以上地方党委、政府按照当地会议用餐标准制定公务接待工作餐开支标准。
22.接待单位不得组织旅游和与公务活动无关的参观,不得组织到营业性娱乐、健身场所活动,不得安排专场文艺演出,不得以任何名义赠送礼金、有价证券、纪念品和土特产品等。
23.公务活动结束后,接待单位应当如实填写接待清单。接待清单包括接待对象的单位、姓名、职务和公务活动项目、时间、场所、费用等内容。
24.接待费报销凭证应当包括财务票据、派出单位公函和接待清单
03会议活动
25.会议费预算要细化到具体会议项目,执行中不得突破。会议费应纳入部门预算,并单独列示。
26.二、三、四类会议会期均不得超过2天;传达、布置类会议会期不得超过1天。会议报到和离开时间,一、二、三类会议合计不得超过2天,四类会议合计不得超过1天。
27.二类会议参会人员不得超过300人,其中,工作人员控制在会议代表人数的15%以内;三类会议参会人员不得超过150人,其中,工作人员控制在会议代表人数的10%以内;四类会议参会人员视内容而定,一般不得超过50人。
28.各单位会议应当到定点饭店召开,按照协议价格结算费用。未纳入定点范围,价格低于会议综合定额标准的单位内部会议室、礼堂、宾馆、招待所、培训中心,可优先作为本单位或本系统会议场所。
29.会议费开支范围包括会议住宿费、伙食费、会议室租金、交通费、文件印刷费、医药费等。
30.会议费由会议召开单位承担,不得向参会人员收取,不得以任何方式向下属机构、企事业单位、地方转嫁或摊派。
31.会议费报销时应当提供会议审批文件、会议通知及实际参会人员签到表、定点饭店等会议服务单位提供的费用原始明细单据、电子结算单等凭证。
32.严禁各单位借会议名义组织会餐或安排宴请;严禁套取会议费设立“小金库”;严禁在会议费中列支公务接待费。
33.各单位应严格执行会议用房标准,不得安排高档套房;会议用餐严格控制菜品种类、数量和份量,安排自助餐,严禁提供高档菜肴,不安排宴请,不上烟酒;会议会场一律不摆花草,不制作背景板,不提供水果。
34.不得使用会议费购置电脑、复印机、打印机、传真机等固定资产以及开支与本次会议无关的其他费用;不得组织会议代表旅游和与会议无关的参观;严禁组织高消费娱乐、健身活动;严禁以任何名义发放纪念品;不得额外配发洗漱用品。
35.未经批准,党政机关不得举办各类节会、庆典活动,不得举办论坛、博览会、展会活动。
36.严禁使用财政性资金举办营业性文艺晚会。
37.严格控制和规范各类评比达标表彰活动,实行中央和省两级审批制度。
38.各级党政机关一律不得到八达岭-十三陵、承德避暑山庄外八庙、五台山、太湖、普陀山、黄山、九华山、武夷山、庐山、泰山、嵩山、武当山、武陵源(张家界)、白云山、桂林漓江、三亚热带海滨、峨眉山-乐山大佛、九寨沟-黄龙、黄果树、西双版纳、华山21个风景名胜区召开会议。
39.地方各级党政机关的会议一律在本行政区域内召开,不得到其他地区召开;因工作需要确需跨行政区域召开会议的,必须报同级党委、政府批准。
40.严禁超出规定时限为参会人员提供食宿,严禁组织与会议无关的参观、考察等活动。
41.严禁在会议费、培训费、接待费中列支风景名胜区等各类旅游景点门票费、导游费、景区内设施使用费、往返景区交通费等应由个人承担的费用。
04公务出差
42.出差人员应当按规定等级乘坐交通工具。未按规定等级乘坐交通工具的,超支部分由个人自理。
43.出差人员应当在职务级别对应的住宿费标准限额内,选择安全、经济、便捷的宾馆住宿。
44.伙食补助费按出差自然(日历)天数计算,按规定标准包干使用。
45.出差人员应当自行用餐。凡由接待单位统一安排用餐的,应当向接待单位交纳伙食费。
46.市内交通费按出差自然(日历)天数计算,每人每天80元包干使用。
47.出差人员由接待单位或其他单位提供交通工具的,应向接待单位或其他单位交纳相关费用。
48.出差人员应当严格按规定开支差旅费,费用由所在单位承担,不得向下级单位、企业或其他单位转嫁。
49.实际发生住宿而无住宿费发票的,不得报销住宿费以及城市间交通费、伙食补助费和市内交通费。
50.出差人员不得向接待单位提出正常公务活动以外的要求,不得在出差期间接受违反规定用公款支付的宴请、游览和非工作需要的参观,不得接受礼品、礼金和土特产品等。
05临时出国
51.不得超预算或无预算安排出访团组。确有特殊需要的,按规定程序报批。
52.不得因人找事,不得安排照顾性和无实质内容的一般性出访,不得安排考察性出访。
53.严禁接受或变相接受企事业单位资助,严禁向同级机关、下级机关、下属单位、企业、驻外机构等摊派或转嫁出访费用。
54.出国人员应当优先选择由我国航空公司运营的国际航线,不得以任何理由绕道旅行,或以过境名义变相增加出访国家和时间。
55.按照经济适用的原则,通过政府采购等方式,选择优惠票价,并尽可能购买往返机票。
56.因公临时出国购买机票,须经本单位外事和财务部门审批同意。机票款由本单位通过公务卡、银行转账方式支付,不得以现金支付。
57.出国人员应当严格按照规定安排交通工具,不得乘坐民航包机或私人、企业和外国航空公司包机。
58.出国人员根据出访任务需要在一个国家城市间往来,应当事先在出国计划中列明,并报本单位外事和财务部门批准。
59.出国人员应当严格按照规定安排住宿,省部级人员可安排普通套房,住宿费据实报销;厅局级及以下人员安排标准间,在规定的住宿费标准之内予以报销。
60.参加国际会议等的出国人员,如对方组织单位指定或推荐酒店,应通过询价方式从紧安排,超出费用标准的,须事先报经本单位外事和财务部门批准。
61.外方以现金或实物形式提供伙食费和公杂费接待我代表团组的,出国人员不再领取伙食费和公杂费。
62.出访用餐应当勤俭节约,不上高档菜肴和酒水,自助餐也要注意节俭。
63.出访团组对外原则上不搞宴请,确需宴请的,应当连同出国计划一并报批,宴请标准按照所在国家一人一天的伙食费标准掌握。
64.出访团组与我国驻外使领馆等外交机构和其他中资机构、企业之间一律不得用公款相互宴请。
65.出访团组原则上不对外赠送礼品。
66.出访团组与我国驻外使领馆等外交机构和其他中资机构、企业之间一律不得以任何名义、任何方式互赠礼品或纪念品。
06公务用车改革
67.党政机关公务用车处置收入,扣除有关税费后全部上缴国库。
68.执法执勤用车配备应当严格限制在一线执法执勤岗位,机关内部管理和后勤岗位以及机关所属事业单位一律不得配备。
69.除涉及国家安全、侦查办案等有保密要求的特殊工作用车外,执法执勤用车应当喷涂明显的统一标识。
70.各单位按照在编在岗公务员数量和职级核定补贴数额,严格公务交通补贴发放,不得擅自扩大补贴范围、提高补贴标准。
71.党政机关不得以特殊用途等理由变相超编制、超标准配备公务用车,不得以任何方式换用、借用、占用下属单位或其他单位和个人的车辆,不得接受企事业单位和个人赠送的车辆,不得以任何理由违反用途使用或固定给个人使用执法执勤、机要通信等公务用车,不得以公务交通补贴名义变相发放福利。
07停建与清理办公用房
72.各级党政机关自2013年7月23日日起5年内一律不得以任何形式和理由新建楼堂馆所。已批准但尚未开工建设的楼堂馆所项目,一律停建。
73.各级党政机关不得以任何名义新建、改建、扩建内部接待场所,不得对机关内部接待场所进行超标准装修或者装饰、超标准配置家具和电器。
74.维修改造项目要以消除安全隐患、恢复和完善使用功能为重点,严格履行审批程序,严格执行维修改造标准,严禁豪华装修。
75.各级党政机关不得以任何理由安排财政资金用于包括培训中心在内的各类具有住宿、会议、餐饮等接待功能的设施或场所的维修改造。
76.超过《党政机关办公用房建设标准》规定的面积标准占有、使用办公用房的,应予以腾退。
77.已经出租、出借的办公用房到期应予收回,租赁合同未到期的,租金收入严格按照收支两条线规定管理,到期后不得续租。
78.领导干部在不同部门同时任职的,应在主要工作部门安排一处办公用房,其他任职部门不再安排办公用房;
79.领导干部工作调动的,由调入部门安排办公用房,原单位的办公用房不再保留。
80.领导干部已办理离退休手续的,原单位的办公用房应及时腾退。
来源:中央纪委国家监委网站